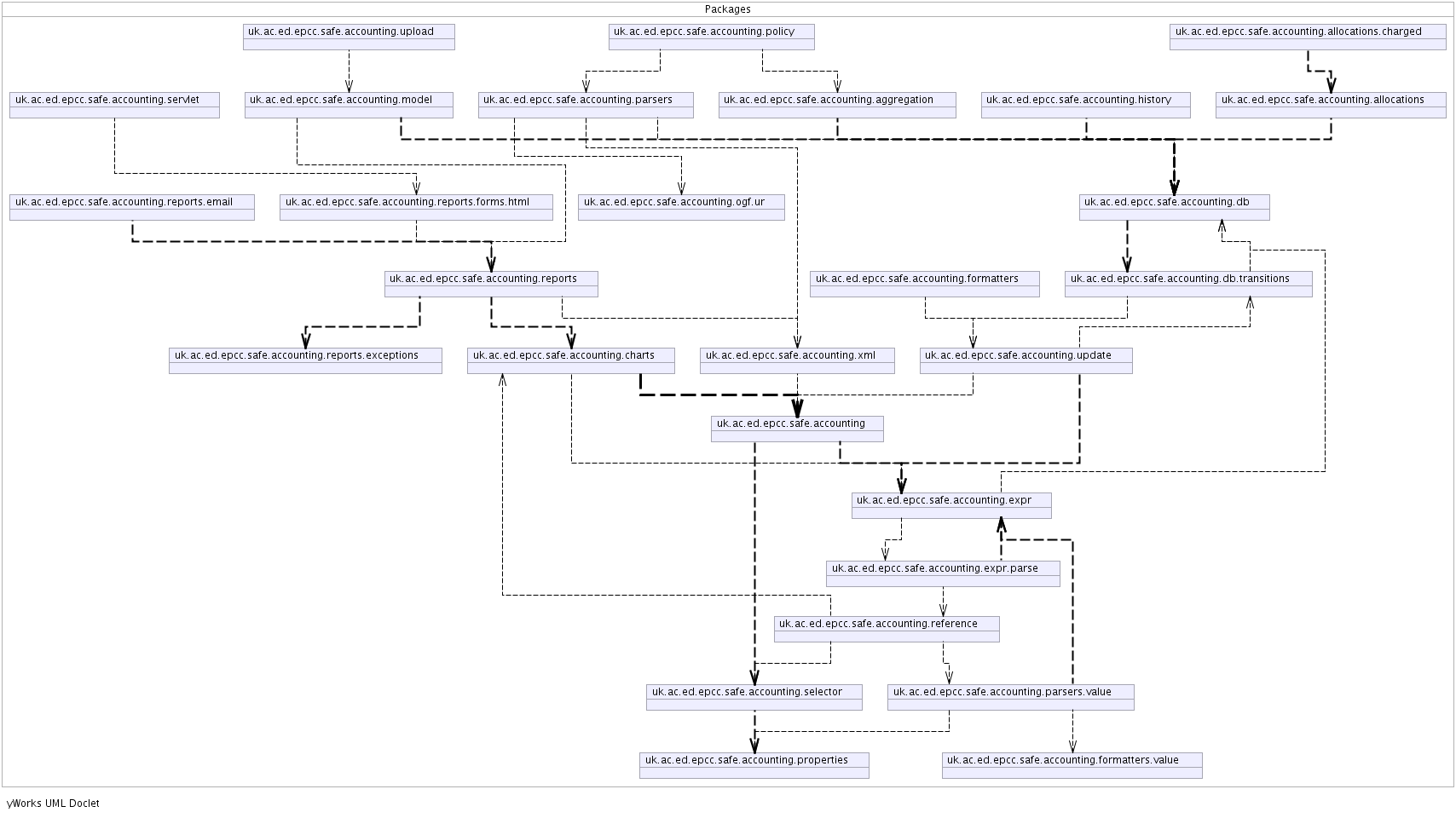
| uk.ac.ed.epcc.safe.accounting |
This package handles the accounting records.
|
| uk.ac.ed.epcc.safe.accounting.aggregation |
Support classes for the aggregation tables.
|
| uk.ac.ed.epcc.safe.accounting.allocations |
Classes supporting resource allocation.
|
| uk.ac.ed.epcc.safe.accounting.allocations.charged |
This package contains allocation classes where a charge is applied at parse time and accumulated
in the corresponding Allocation object
If a charge is to be applied it must be possible to identify a unique allocation at any point in time
based on the properties of the UsageRecord.
|
| uk.ac.ed.epcc.safe.accounting.charts |
|
| uk.ac.ed.epcc.safe.accounting.db |
|
| uk.ac.ed.epcc.safe.accounting.db.transitions |
|
| uk.ac.ed.epcc.safe.accounting.expr |
Classes to encode simple expressions over properties.
|
| uk.ac.ed.epcc.safe.accounting.expr.parse |
Expression parsing
|
| uk.ac.ed.epcc.safe.accounting.formatters |
|
| uk.ac.ed.epcc.safe.accounting.formatters.value |
|
| uk.ac.ed.epcc.safe.accounting.history |
Support for history classes that can be used as a UsageProvider
|
| uk.ac.ed.epcc.safe.accounting.model |
|
| uk.ac.ed.epcc.safe.accounting.ogf.ur |
|
| uk.ac.ed.epcc.safe.accounting.parsers |
|
| uk.ac.ed.epcc.safe.accounting.parsers.value |
Package for ValueParsers.
|
| uk.ac.ed.epcc.safe.accounting.policy |
|
| uk.ac.ed.epcc.safe.accounting.properties |
Basic support for accounting properties.
|
| uk.ac.ed.epcc.safe.accounting.reference |
Properties and expressions that reference remote objects
|
| uk.ac.ed.epcc.safe.accounting.reports |
Classes to support generation of reports via XML templates.
|
| uk.ac.ed.epcc.safe.accounting.reports.email |
Support for sending reports by eamil.
|
| uk.ac.ed.epcc.safe.accounting.reports.exceptions |
|
| uk.ac.ed.epcc.safe.accounting.reports.forms.html |
|
| uk.ac.ed.epcc.safe.accounting.selector |
Classes for selecting records based on properties.
|
| uk.ac.ed.epcc.safe.accounting.servlet |
|
| uk.ac.ed.epcc.safe.accounting.update |
Policy and Parser objects that are composed to define the behaviour of a factory class.
|
| uk.ac.ed.epcc.safe.accounting.upload |
Classes to support data upload
|
| uk.ac.ed.epcc.safe.accounting.xml |
XML support
|